DEHNIT Earthing Method

For improving and stabilising the earth electrode resistance.

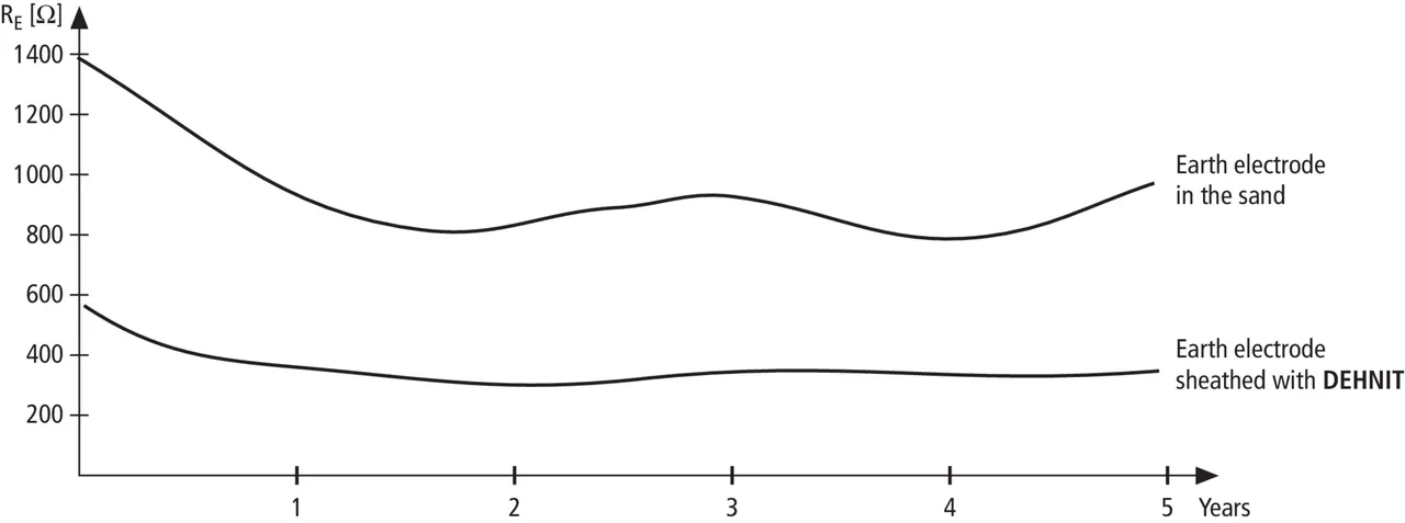
Highly swellable, powdery and extremely moisture retaining special clay provides a conductive earth electrode enclosure and reduces the soil resistivity.

Details

Figure 2
lorem ipsum
Figure 3
lorem ipsum
Figure 1
lorem ipsum

1 Product

Part No. 573000 DEHNIT 25KG

GTIN 4013364021617, Customs tariff No. (EU): 25084000, Gross weight: 25.00 kg/Stk, PU: 1.00 pc(s)


Images

Additional information

DEHNIT earthing method
DEHNIT earthing method
For improvement and stabilisation of the earth electrode resistance
The extremely swellable and powdery special clay can bind water very well and thus represents a conductive enclosure of the earth electrode which has a positive effect concerning the dissipation resistance.
Material: special clay
Mixture ratio [weight proportions in kg]: 5 parts sand / 1 part DEHNIT / 0.5 parts water

Brand: DEHN
Type: DEHNIT 25KG
Part No.: 573000
or equivalent.

 

Technical data

Material special clay
Mixture ratio [weight proportions in kg] 5 parts sand / 1 part DEHNIT / 0.5 parts water
*) Sand compactness assumption: 1.23 t/m³

Product 573000 was added to Notepad.

Product 573000 was added to the cart.


back to top